上海轨道交通11号线 11A01 工艺分解流程

返回首页

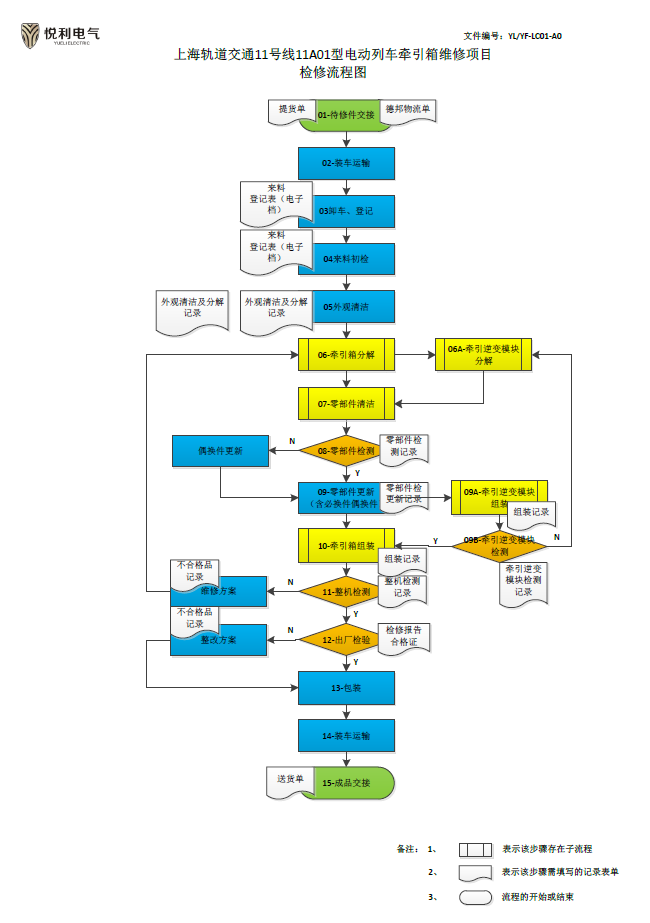
1. 牵引箱工艺流程图

 

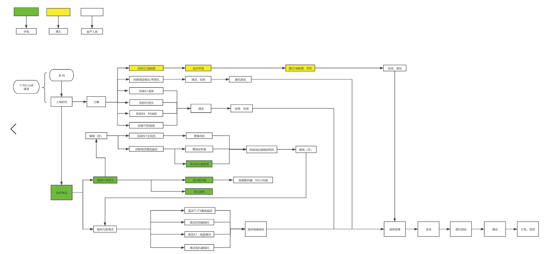
2. 辅逆箱工艺流程图

 

12. 箱体组装